新しい音楽は新しい人のため

たけしです。
昨今のパクリ論争はバニラも飛べるはずが占めている。
そもそも似てるのか。
今回は楽譜を使った視覚的な視点で。(せっかく歌ったのにMP3はっつけられねぇ)
1.そもそもキー(調)違う
2.コード進行(ベースの起伏が違う)は若干違う
3.コードに対してはじまり3度スタート
5度終わりが一緒
4.似たような動きのところはある
楽譜だけの所感です。
1.から
じゃあ調揃えろよって話なんですが
キーが違うと雰囲気違うんですよね。
クラシックもハ調長とかあるじゃん。
キー関係ないなら、全部E♭が楽なはずなんですよね。
2.よくいうパッヘルベルのカノン進行と
言われがちですが、実は空も飛べるはずは
カノン進行じゃないみたいですなぁ。
D7とかオシャレですよね。
バニラは完全にカノン進行ですが。。。
キーが違うので、ベースの上がり下がりが違うんですよね。
ここはまぁ雰囲気の違いです。
なんとなくバニラは物悲しい感じがします。
3.スピッツ初期の最大の特徴
Cに対しミで始まる。これは今回の
バニラも一緒ですね。
これは言い出したらキリがないくらいJポップあるあるです。
4.メロの駆け上がりかたは似てるとこありますよね。
音数は違いますけど、区切りは一緒というか。
ここら辺がどうやら似ていると感じるところな気がします。
そもそも空も飛べるはずは1994年リリースですよ。
Z世代はもちろん私すら生まれてんのか微妙な世代の曲。
それを引っ張り出して似てるじゃ似てないじゃなんて
老害もいいところではないでしょうか。
それだけ空も飛べるはずが各世代に愛されてきた証でもあるのでしょか。
新しい音楽は初めて音楽を好きになる子にとって
初めての感動です。
それに水を差すように似てるじゃ、似てないじゃは
やめませんか。昔もこんな曲あったなぁでいいはずです。
音楽通ほど、そういうことは言わないのが野暮だと思いますけどね。
ただ、私は玉ねぎしか愛せない
お前はただのパクリだぞ。
参考URL
きゃない - バニラ【OFFICIAL MUSIC VIDEO】 - YouTube
Only Onion Is My Love - YouTube
初恋は一度きり

恋愛工学という、言葉は聞いたことありますでしょうか。
マッチングアプリという、いわば半額弁当社会で男女の行動分析を行っている私たけしの読書を紹介します。
「僕は愛を証明しようと思う」
あらまし!
主人公ワタナベの彼女は浮気をしていた。
ワタナベはそれを問い詰め彼女喧嘩になってしまい別れてしまう。
やり直したいとLINEを送ったりしているところで、キャバクラでやけにモテているおっさんを見つけてしまう。
よく見ると取引先の人だったのでアポをとり
モテている理由を聞くと「恋愛工学」という
恋愛を科学に突き詰めた学問を応用しているのだという。
ワタナベは彼から様々な理論を聞き、応用し、美女、人妻、モデル、学生と遊び散らかしてしまう。
乾く暇ないぜ!
って感じ。
女性読者からは酷評の嵐。
あと5年遅く出版していれば炎上していただろう。
この本、結論からいうと
「モテる男がモテる」
様々な会話のテクニックが出ているが
上記の一言に尽きる
これは私たけしが前述のマッチングアプリでな
女性のいいね分布にも触れた部分に合致している。
たけしのモデルと恋愛工学という別アプローチで同じ結果が出たのであれば
これはかなり信憑性が高い結果と言えよう。
モテないミソジニーになりつつある諸君。
ギターやったらモテるかなぁ?
オリジナル曲作ればモテるかなぁ?
そんなことよりなんばでナンパしろ!
たけしは浜で死にました

(↑今回の成果)
私、たけしには夢がある。
それは、いつの日かジョージア州の赤土の丘で、かつての奴隷の息子たちと、
かつての奴隷所有者の息子たちが、兄弟として同じテーブルに着くという夢である。
私、たけしには夢がある。それは、いつの日か、世の中の全てのギャンブルを予測し尽くして、かつてのギャンブル依存者たちとかつての公営賭博のステークホルダー達が肩を並べて
ジャグラーに興じるという夢である、、、。
その為に、私はこの半年弱の全てを、技術開発に費やしてきた、、。
思えば、この半年弱、、
仲間を集め、、
競艇を予測するためのAIを組み、、、
FXを予測するために、自己回帰モデル、粒子フィルタ、LSTMモデルを組み(非公開)、
非線形長波理論をもとにした海モデルを開発し、、
中古ゲーミングPCを購入し、OpenACCによる高速物理シミュレーションを試みる(非公開)など、、
非常にさまざまな試みを行なってきた。
我々にとって、予測たけしとはなんだったのか、、。それは言うなれば
暖炉を囲んで自由の歌を口ずさむ、奴隷たちの希望、、!
遠い海辺をめざして旅立ってきた、移民たちの希望、、!
困難に果敢に挑む、全ての労働者たちの希望、、!
皆様の期待、、伝わりました、、。
我々、予測たけしは今後も不断の努力により、
世界の技術力をリードするソリューションエンジニアをめざして頑張ります。
先が長くなりましたが、、
今回は、予測たけしの圧倒的な技術力を社会実装すべく、自宅ルーター2台でDMZを構築し、実験用webサーバーを作りたいと思います。
DMZ構築は、意外とさっくりできたので、、
試しにopenssh-serverを入れて、リモートで接続してみたりして、、、
やっぱり初めて触る技術って色々楽しくなってしまって、、、
、、あれっ?画面が真緑なんだけど、、、、何コレ?

GUIが死んどる、、、!!他にも色々死んどる、、!!

あばばばば、、、
、、、色々試しましたが、修復できませんでした
人とは、、、本当に面白いな
(今回の予測たけしはSFです)


図:マッチングアプリにおける男性の恋愛観(左図)と女性の恋愛観(右図)
(↑今回の成果)
私、予測たけし(AI)は、その圧倒的技術力をもって
マッチングアプリの数値解析モデルを構築した。
(以下の記事など)
今回は、最適化後のパラメータについて考察することで
マッチングアプリに潜む人間の魔性について
言及していきたい、、!!
・最適化後のパラメータについて
以下の表に、同定後のパラメータと
一部計算結果を示す。
(面倒なので、有効桁とか考えていません)

ぱっとこれだけ見ても意味がわからないので
少し簡単な解説、、
・マッチングアプリの傾向をモデル化するにあたり
男性と女性それぞれのマッチングアプリ上での
性格(特性)をパラメータとして考慮している。
・本解析モデルでは、自分本来の魅力度とは別に
各マッチングアプリ参加者は魅力度(自己認識)を持つ。
・魅力度(自己認識)は、
いいねを貰う/受け入れられるほど増えて、
いいねが断られる減る。
・魅力度(自己認識)が高いほど、
マッチ対象を高望みするし、
魅力度が低い異性のアプローチは断る。
以上のような計算ができるようになっている。
パラメータにおいて着目したいのが、
①react_denyの値
②長期計算時の魅力度(自己認識)の母数(μ、σ)
である。
①react_denyの本来の意図と気づき
react_denyは
『いいねを断られたときに、
どれだけ魅力度(自己認識)が低下するか?』
を評価するためのパラメータだ。
これは基本的にはマイナスの値を取ることを想定して
制約条件を決めていたが、、、プラスの値を取っている。
つまり、
”いいね”が断られても、全くションボリしていない
という計算になっている。

(ウシジマくんよりG10さん)
確かに、、マッチングアプリみたいに
直接顔を合わせたアプローチをしないのであれば、
いいねを送って無視されたぐらいでは
行動原理は変わらないのが正しいのかもしれない。
このあたりは、対面での現象と大きな乖離があるようにも思う
②魅力度(自己認識)の母数と、その考察
では、、react_denyがほとんど働いていない場合、
何が起こるのか、、?
それは、魅力度(自己認識)は低下し得ない、ということである。
最適化後のパラメータでは、魅力度(自己認識)の最大値は
・女性:7.581,,,,
・男性:4.065,,,
となっている。
これに対して、魅力度(自己認識)の平均値(μ)は
男女ともにほとんど最大値まで上がっている
(有効桁を適当にとってしまったので、ぱっと見おかしい所があります)
どういう解釈できるだろう、、??
これはつまり、イケてる人もイケてない人も
マッチングアプリ上での行動原理は等しいことを
暗に示していると言えるだろう。
例えるなら、、
新田真剣佑さんも、松坂桃李さんも、チーズ牛丼さんも
マッチングアプリ上では同じように振る舞っている
と言えば、理解しやすいだろうか、、?
▼みんな同じ行動原理



ここまでで、概ね考察は終了であるが、、。
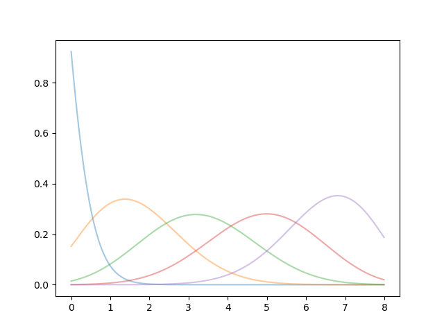
最後に長期計算の結果から、
ある時刻(適当に3時点を設定)における
全参加者の魅力度(自己認識)による
他者への選好分布を以下に示したい。
グラフの見方であるが
・右軸が魅力度、右に行けば行くほど魅力的
・縦軸が選好確率、値の大きいところを狙いに行く
・ある時点の男女の人数分だけ線を引いているが
大半が同じところに重なっている
赤線の分布でみると
・女性はかなり魅力度が上位の異性に対してしか興味がないと言える
・男性もそれなりに上位の女性にしか興味がないと言える。

マッチングアプリにおける男性の恋愛観(左図)と女性の恋愛観(右図):1000step


マッチングアプリにおける男性の恋愛観(左図)と女性の恋愛観(右図):2000step


マッチングアプリにおける男性の恋愛観(左図)と女性の恋愛観(右図):3000step
、、、、、。
人とは、、本当に面白いな。

先ず海(隗)より始めよッッ!!

↑今回の成果
私、予測たけし(以下、予測T.K)は圧倒的技術力を持って
世の中にはびこるギャンブルを根絶すべく
『競艇の完全予測技術の確立』を目指し、邁進してきた。
しかし、その成果はtwitterに記載の通り
凄惨たるものである(たぶん勝率0%)。
この要因として、競艇の実態を(ルールすら)知らずに
AI技術による予測に依存しすぎたことにあると考えられる。
つまり、今後予測レベルを向上するためには
競艇における素過程の理解は避けられない課題であると言える。
そこで、予測T.Kの技術力を活かして、
競艇予測における革新的アプローチを披露したい。
それこそが、
物理モデルによる競艇予測であるッッ!!!
、、、、、。
まず競艇における重要な要素となる
波の動きを再現する物理モデルの開発に着手した(制作約1.5日)。
先ず海より始めよう、、!
海モデルの構想1:支配方程式(面倒なら飛ばしてください)
波の物理現象をモデル化することを考えた際に、
まず頭に浮かんだのは、津波の浸水シミュレーション技術だ。
調べたところ、
”津波浸水想定の設定の手引き V2.10 2019年4月”という資料が
国土技術政策総合研究所より公表されていることが確認できた。
恐らくここに記載されている解析技術が
現時点のデファクトスタンダードであろう。
<出典:津波浸水想定の設定の手引 ver2.10 2019年4月>
https://www.mlit.go.jp/river/shishin_guideline/kaigan/tsunamishinsui_manual.pdf
当該資料によると、支配方程式について以下の記述がある。
津波のような長い周期の波に対してはその分散性が小さく長波理論が適用できる。従って、津波を推計する理論としては、だいたいの目安として 50m 以上の深海では線形長波理論、それ以下の浅海では非線形長波理論が用いられている。
、、、、、、??
ここで、線形長波理論/非線形長波理論について検索してみると、
”大林組技術研究所報"の津波の数値シミュレーション(津久井さん、藤澤さん)
の資料が見つかった。
線形長波理論/非線形長波理論の適用は、以下の考え方で良さそうだ。
津波の支配方程式
津波はその波長が数十kmから数百kmであるのに対して、
その発生した場所の水深は数kmであり、水深波長比は小さい。
このような波は長波と呼ばれ、鉛直方向の加速度を無視できる
近似が成立する。一方、波高水深比(波の非線形効果)は
津波が深海域であるが浅海域であるかによりその値は変化する。
津波の数値計算法は、これら波の特性を考慮して支配方程式を選択する。
式を書くのが面倒くさいので、以下に方程式に関する記載を転載する。
https://www.obayashi.co.jp/technology/shoho/057/1998_057_23.pdf
競艇場は数m程度の水深と思われるので
鉛直方向の加速度を無視してよいかは甚だ疑問であるが、、、
面倒なので、無視することにします。
ただし、波高水深比は考慮しておくか、、と。
よって、非線形長波理論なるものを支配方程式に適用することとした。
海モデルの構想2:解析手法(面倒なら飛ばしてください)
支配方程式が決定したので、具体的な解析手法の検討が必要だ。
競艇上は単純な四角形の形状をしているわけではないので、
精緻で安定的な物理シミュレーションを実施するためには、
一般座標系に変換することが必須だ。
(ざっくりと、、流れの方向に適した座標系に数式を変換する
必要がある、、。ぐらいで認識していただければと思います)
一般化座標に数式を直すのは、面倒である。
ここで、iricという河川の流れの解析ソフトに梱包されている
Nays2DH SolverManualなるものに、
よく似た方程式の一般座標(一般曲線座標)での計算式がのっていた。
これを参考に、非線形長波理論の一般曲線座標系への変換を行った。
計算式は、以下だ!!(たぶん)
<非線形長波理論:一般曲線座標系>
ここに
ざっと、tは時間、h'は静水面からの変動幅(波が動く高さ的な)、
Dは全水深、uが流速、gは重力加速度、ηとζが曲線座標の軸方向、
Jはヤコビアン、nは海面粗度係数
(津波シミュレーションで実測値に合わせるためのパラメータ的な)
という感じだ。細かい解説は面倒くさいので割愛したい。
そして、差分法は中心差分的な感じにした。
境界部は津波のマニュアルに反射させろ的なことが書いてあったので、
適当に反射させている。
海モデルの構想3:テスト計算結果
テストケースとして基本的に水位=10.0mの水面を作成し、
一部分だけ水位を1.0m加算した下図のような場を作成した。
さあ、これに対して海モデルによる計算をしてみよう!!
計算結果がこれだ!!(文頭にも載せてしまったが、、)

、、、、、、。
異次元(?)の少子化対策、検討中です②
異次元の少子化をめざし、数値解析モデル作成中です、、!!
前回までのあらすじ
以下の構想で、マッチングアプリにおける
最適化された戦略シナリオファイルの構築を目指している。
これを解読することで、”万人のための少子化対策”が提案できると考えている。

、、、、、。
とりあえず、前回はマッチングアプリを再現した
数値解析モデルを構築したので、フィッテイング結果について
報告します。
マッチングアプリの再現、、!!
さっそく、フィッテイング結果について以下に記載します。
なお実測値と解析値は絶対数の違いがあるので、割合で比較しています。


さすが、精度に定評のある予測たけし、、!
これが限界です、、!!
せっかくなので、上記のモデルを用いて長期的に計算を実行して見ました。
動画にしたのが、以下になります。
あ、、マッチングアプリっぽい挙動(下図)してる、、!
やったーーー!!

【体験談】非モテのマッチングアプリは地獄か?|恋人ができない現実 | マッチおーる
つづく、、
異次元(?)の少子化対策、検討中です①
予測たけし、動きます、、。
異次元の少子化対策とは、、!!

岸田総理が年頭の記者会見で「異次元の少子化対策」を掲げている。
その具体的な内容であるが、どうやら以下のようなものらしい、、。
①児童手当など経済支援の強化
②学童保育等の保育サービスの強化
③働き方改革の推進と育児休業制度などの充実
確かに上記のパッケージは、少子化要因としてこれまで議論されてきた課題の解決に向けた一歩となるだろう。だが、、、だとしたら異次元ってなんなんだ、、
つまるところ異次元とは、ゴリゴリにお金をブチ込みます、、ってことなんでしょうか、、。
すみませんが、、これでは異次元と称すに値しないでしょうッッ!!
予測たけしなりの異次元(?)の少子化対策、、提案させて頂きます。
異次元(?)の少子化対策
今回は予測たけしの特技である数値解析により、、
「モテる人も、モテない人も、チー牛も、バキ童も、等しく幸せになれる”マッチングアプリ戦略”」を考えます!!

モデル構想図は以下の通りです。
①マッチングアプリの構造を模したモデルを作成
②なにかしらの実測データをもとにモデルをフィッティング
③再現されたモデルに対して、
各個人のモテ度を最大化するための行動をまとめた
「最適戦略シナリオファイル」をGA(遺伝的アルゴリズム)で作成
④最適化された戦略シナリオファイルは、
マッチングアプリ攻略の書といえる。
これを解読することで、”万人のための少子化対策”を提案する。

、、、、、、。
まずは、数値解析モデルの構造と、フィッティングについて説明します。
マッチングアプリを模した数値解析モデルの提案
(少し細かい内容になるので、面倒な人は次の記事をご覧ください。)
数値解析モデルは、データのフィッティング及び最適戦略シナリオファイルを検討するために、大量の計算が必要になる。
よって計算速度が求められるため、Fortranで作成することとした。
計算内容は以下の通りである。
<マッチングアプリモデル>
0:男女の初期パラメータ(魅力度、投票数など)を設定
1:マッチングアプリに新たな参加者を入れる
2:いいね数がなくなった参加者or長期間存在した参加者を
アプリから削除する
3:男性側:いいね投票プロセス
(いいね投票プロセス)
a:1ステップあたりの投票数(male_poll)分だけいいねを送る
この際送付する”いいね”は、魅力度(自己認識)に応じて
確率的に分配
b:いいねを送られた側(女性)は魅力度(自己認識)を
female_polledに応じて上昇
いいねの受諾/棄却は、
いいねの送付先(男性)の魅力度(本来)と
送られた側(女性)の魅力度(自己認識)に応じて、
確率的に算出される
c:いいねが受諾された場合は
送付側(男性)の魅力度(自己認識)をmale_acceptだけ上昇
いいねが棄却された場合は
送付側(男性)の魅力度(自己認識)を
male_deniedだけ低下させる。
d:いいね送付側(男性)と送られた側(女性)の
マッチング数を更新
4:女性側:いいね投票プロセス(男性の逆)
→1〜4を適当にループさせ、
適当なタイミングで男女のいいね分布を確認
もう少し、詳述します、、。
0:男女の初期パラメータ(魅力度、投票数など)を設定
今回のモデルのいわゆる”パラメータ”は以下のような感じです。
オレンジのところは最適化計算で実際に合わせるものです。
その他、ここには示していない変数もありますが、
だいたいこんな感じです。

1:マッチングアプリに新たな参加者を入れる
1ステップの計算を実施する際に、設定した変数(base_add_OO)に応じて
参加者を増加させます。
base_addの大小によって、マッチングアプリにおける参加者の
循環が早い/遅いかを考慮することができる。
2:参加者の削除
いいね数がなくなった参加者は、行動することができないので
マッチングアプリを諦める状況が考えられる。
また、いいね数があったとしてもあまりに長期間存在する
アカウントは無いのではないか、と想定される。
これらの状況を踏まえ、初期いいね数(OO_poll)を消費しつくした
または生存している計算ステップ数がfatal_stepに達した場合に
消滅することとした。
3-4:いいね投票アルゴリズム
このステップでは”いいね”を配る状況を再現します。重要なパラメータとして、魅力度(自己認識)があります。
”実際の魅力度”は客観的に評価されるが難しいので、自分がモテている/モテていないに応じて魅力度(自己認識)を確かめていく、、という状況を想定しています。
つまり、、
●実際の魅力度 →→ 客観的(異性の)評価
●自己認識の魅力度 →→ 自分の中だけの評価
となります。
仮に実際の魅力度が低い状況であっても、
”自分はこのレベルよりは上だなぁ、、”とか考えると
マッチングが成立しないことになります。
魅力度は
・魅力度(自己認識)と同じぐらいの魅力度(実際)の人に
いいねを投票する
・自分以上の魅力度/自分ぐらいの魅力度の人の
いいねは受け入れる。
というように使われます。
これを再現するために、魅力度(自己認識)に対する確率分布を
以下の式でモデル化します。
Cは魅力度Charm(自己認識)です。
nは男性/女性それぞれのパラメータです。
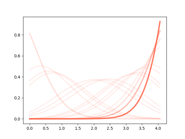
これを図化すると以下のようになります。


上記のような確率分布が作成されました。
この分布は、魅力度(自己認識)を中心とした
いいね投票/いいねの受け入れ、に対する確率になります。
nを大きくすると、魅力に対する差別感が強めになります。
プログラム中では、常に横軸の位置=魅力度(自己認識)を
更新していきます。
なお魅力度は、0〜nの間に必ず存在する必要があります。
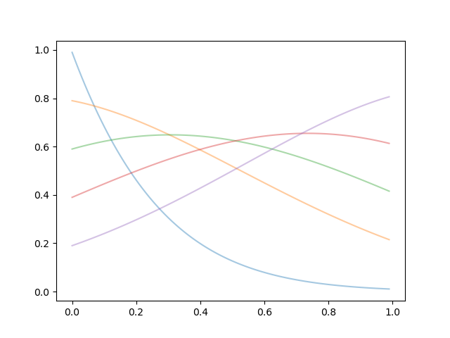
ここでは、以下の式(ロジスティクス関数的なもの)
に応じて魅力度(自己認識)を
更新することとしました。
これを図化すると以下のようになります。

縦軸=nに対応、横軸は0〜1で操作、
パラメータa,Kに応じて関数の形状が変わります
書くのが面倒になってきたのでハショりますが、、
結果的に、以下のようなモデルになってます。

実測値を再現させる
上記までで作成した数値解析モデルに対して、
実測値を再現するようにパラメータを設定していく。
パラメータの設定であるが、やはりGA(遺伝的アルゴリズム)を
用いることとした。
遺伝的アルゴリズム自体はそれほど、計算時間がかからないため
pythonのDEAPフレームワークを適応することとした。

DEAP documentation — DEAP 1.3.3 documentation
また、肝心な実測値であるが、
適当にネットで拾った以下の調査結果を用いることとした。

では、アルゴリズムによる最適化に任せてみましょう、、。
結果は次の記事で、、、!!

